우리나라 독특한 전통 축제는 무엇인가요?

우리나라 독특한 전통 축제에는 어떤 것들이 있을까요????

한국의 전통 문화를 잘 보여주는 독특한 축제들을 알고 싶습니다...

2개의 답변이 있어요!

  • 화순 고인돌문화축제 , 하동 야생차문화축제 , 영주 한국선비문화축제 , 춘천마임축제

    , 예천 곤충축제 , 진주 유등축제 등의 축제들이 특이한 축제라고 보시면 되겠습니다.

    사실 한국에서 가장 특이한 축제는 동성애 축제가 아닐까 싶네요

    전통 축제라고 하기엔 애매하지만요

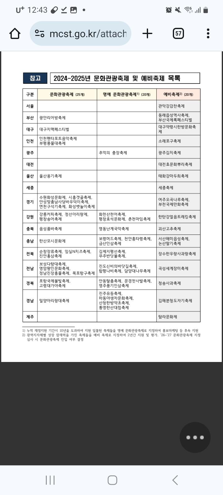
  • 문화체육관광부에 따르면

    우리나라에는 굉장히 다양한

    축제들이 많이 있습니다.

    자세한건 사진을 첨부해 드리겠습니다

    도움되시길 바랍니다