홈
토픽
스파링
잉크
미션
전문가 신청
베리몰
나도 질문하기
방송·미디어
진득한오리219
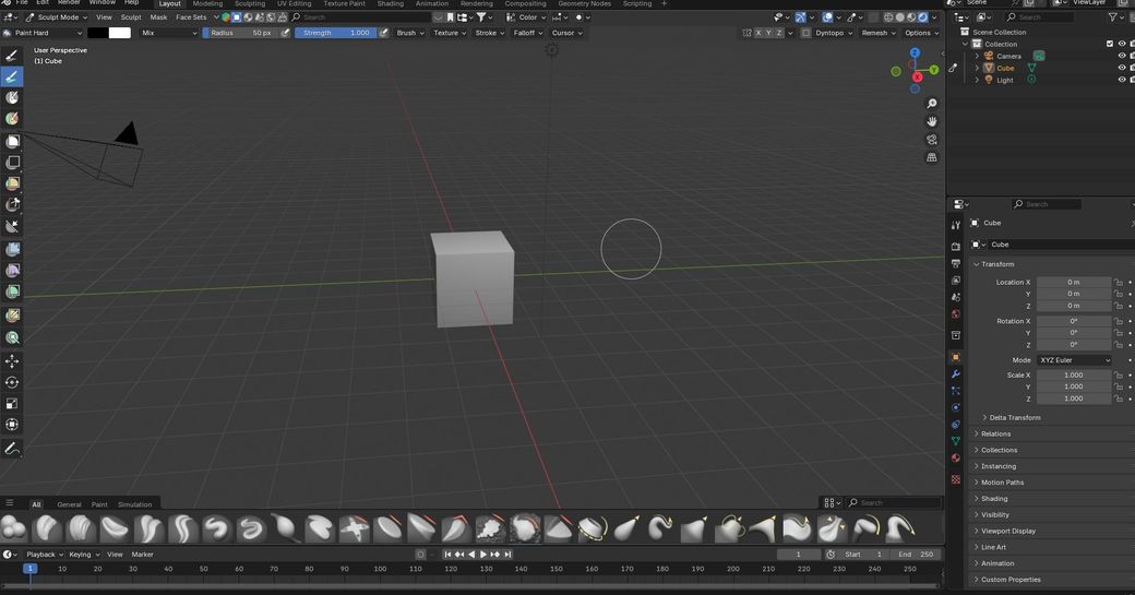
블렌더 스컬핑으로 페인트칠 하는데요
쉐이더 모드 바꾸면 적용이 안됩니다
이문제를 해결 하고 싶어요
해결법을 알려주세요 감사합니다
아직 답변이 없어요.