아하
  • 홈

  • 토픽

  • 스파링

  • 잉크

  • 미션


  • 전문가 신청

  • 베리몰

학문

전기·전자

고상한느시122

고상한느시122

24.09.05

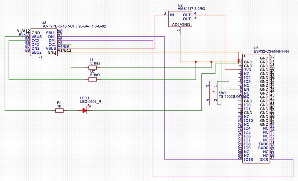
Easy EDA로 ESP32기판을 제작했습니다. 이렇게하면 되는게 맞나요???

이렇게 하면 USB통신, 전원공급, 리셋, 전원공긎시 LED점등, 패드를 통한 확장까지 가능한건가여? 처음 해보느라 어렵네요…

1개의 답변이 있어요!

  • 박준희 전문가

    박준희 전문가

    삼성물산

    ∙

    24.09.05

    안녕하세요. 박준희 전문가입니다.

    사진상으로는 Easy EDA로 ESP32기판 제작을 잘하신것 같습니다.

    리셋 LED전원점등 가능할것 같구요.

    감사합니다.

서점에서 번호 묻기
낭만일까 민폐일까

2,999명 투표 중

서점에서 번호 묻기 낭만일까 민폐일까

13 : 24 : 05 남음

참여하기

전문가들의 생각, 잉크

  • 법률

    상속 시 특별수익자의 문제(5)

    송인욱 변호사 프로필 사진

    송인욱 변호사

    0

    0

    1,263

    상속 시 특별수익자의 문제(5)

  • 법률

    [성공사례] 전세보증금반환소송으로 전세보증금 2억 8000만원 전액 및 인지대 및 송달료 1,135,500원, 변호사 보수액 80%를 돌려받은 사례

    류원용 변호사 프로필 사진

    류원용 변호사

    5

    3

    1,051

    [성공사례] 전세보증금반환소송으로 전세보증금 2억 8000만원 전액 및 인지대 및 송달료 1,135,500원, 변호사 보수액 80%를 돌려받은 사례

  • 고용·노동

    간식비를 상품권으로 지급해도 될까요?

    김지훈 노무사 프로필 사진

    김지훈 노무사

    0

    0

    562

    간식비를 상품권으로 지급해도 될까요?

유사한 질문이 있어요.

  • 컴퓨터 cpu,vga등부품 하는일??

  • 형광등 소켓선과 USB 연결관련 질문드립니다.

  • 미디 마스트 키보드를 하나 얻었는데 사용을 어떻게 하나요?

  • USB 확장 슬롯 장착관련 궁금한점 있습니다.

  • 개인정보처리방침

  • 이용약관

  • 서비스 소개

  • 커뮤니티 보상 시스템 소개

  • 광고 문의